前言
谷歌在2015年8月份时候,发布了Android 6.0版本,代号叫做“棉花糖”(Marshmallow ),其中的很大的一部分变化,是在用户权限授权上,或许是感觉之前默认授权的不合理,现在6.0出来,使得用户权限授权变得合理。这可能也是参考IOS系统的,只有在用户需要使用权限的时候,才去授权请求,这样做的目的是提高用户体验,当然,用户感觉好了,受苦的是我们开发人员,原来的规则不适用了,现在我们去适应新的规则,毕竟是靠谷歌这颗大树吃饭的嘛。
原来权限模型
在Android 6.0版本之前,权限都是一条龙服务的,只要用户安装完 , AndroidManifest清单上申请的权限都会被系统默认授权,并且授权后也撤销不了。这样的弊端在哪里呢?有些权限可能用户觉得不需要,比如他不想有通知的权限,不想受到通知的干扰,那么他就不能屏蔽通知,就是不需要的权限,他去不掉,自主权不在他那边。还有一些情况是,一些恶意程序,会利用这个权限默认授权,进行恶意获取用户数据和攻击。所以Android 6.0版本,一方面让用户更加容易的控制自己的隐私,一方面需要重新适配应用权限。
Android 6.0权限模型
采用新的权限模型,只有在需要权限的时候,才告知用户是否授权,是在runtime时候授权,而不是在原来安装的时候 ,同时默认情况下每次在运行时打开页面时候,需要先检查是否有所需要的权限申请。这样的用户的自主性提高很多,比如用户可以给APP赋予摄像的权限,但是可以拒绝记录设备位置的权限,就是怕位置信息上传等等。
权限流程
在API 23中,权限满足的标准流程:

但这里有个问题,那就是在系统授权弹窗环节,提醒框会有个不再提示的复选框,如果用户点击不太提示,并拒绝授权,那么再下次授权的时候,系统授权弹窗的提示框就不会在提示,所以我们很有必要需要自定义权限弹窗提示框,那么流程图就变成如下了。

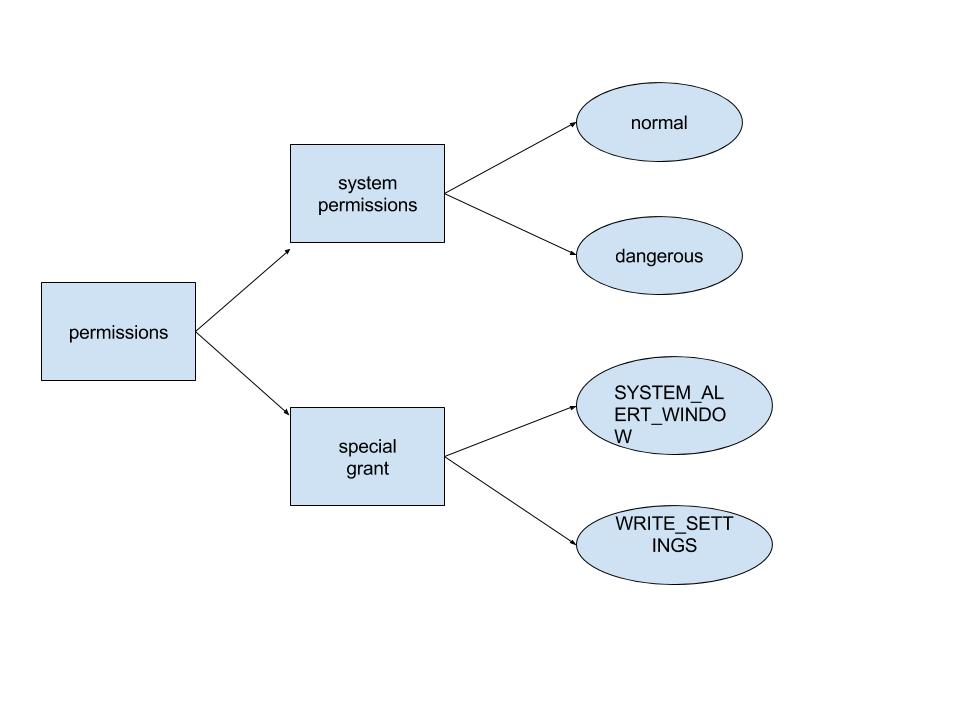
权限类型

在图中,我们可以看到整个权限里,可以分为系统权限和特殊权限授权。系统权限中,又分为normal和dangerous类型。
normal:这个权限类型并不直接威胁到用户的隐私,可以直接在manifest清单里注册,系统会帮我们默认授权的。
dangerous:这个可以直接给app访问用户一些敏感的数据,不仅需要在manifest清单里注册,同时在使用的时候,需要向系统请求授权。
值得注意一点,这里有特殊权限授权的区别,分别是SYSTEM_ALERT_WINDOW 和?WRITE_SETTINGS,虽然这两个权限也是属于dangerous权限类型,但是这两个授权请求方式和其他dangerous权限是不一样的,需要特殊处理 。
normal列表:
- ACCESS_LOCATION_EXTRA_COMMANDS
- ACCESS_NETWORK_STATE
- ACCESS_NOTIFICATION_POLICY
- ACCESS_WIFI_STATE
- BLUETOOTH
- BLUETOOTH_ADMIN
- BROADCAST_STICKY
- CHANGE_NETWORK_STATE
- CHANGE_WIFI_MULTICAST_STATE
- CHANGE_WIFI_STATE
- DISABLE_KEYGUARD
- EXPAND_STATUS_BAR
- GET_PACKAGE_SIZE
- INTERNET
- KILL_BACKGROUND_PROCESSES
- MODIFY_AUDIO_SETTINGS
- NFC
- READ_SYNC_SETTINGS
- READ_SYNC_STATS
- RECEIVE_BOOT_COMPLETED
- REORDER_TASKS
- REQUEST_INSTALL_PACKAGES
- SET_TIME_ZONE
- SET_WALLPAPER
- SET_WALLPAPER_HINTS
- TRANSMIT_IR
- USE_FINGERPRINT
- VIBRATE
- WAKE_LOCK
- WRITE_SYNC_SETTINGS
- SET_ALARM
- INSTALL_SHORTCUT
- UNINSTALL_SHORTCUT
dangerous列表:
| Permission Group | Permissions |
|---|---|
| CALENDAR |
|
| CAMERA |
|
| CONTACTS |
|
| LOCATION |
|
| MICROPHONE |
|
| PHONE |
|
| SENSORS |
|
| SMS |
|
| STORAGE |
|
版本兼容
当然,谷歌也是考虑到如果是以API 23之前的版本编译的APP,在6.0的系统上运行,还是能兼容的。如果是23之前的版本编译的APP,则权限模型走的是老的模式,也就是在一条龙的模式,在manifest清单注册,系统会帮我们默认授权,并且也能运行。
但如果是以API?23的版本编译的APP,那走的的必须是新的权限模型,在遇到dangerous权限的时候,必须进行授权的,如果没有进行授权话,系统则会提示崩溃信息。所以,基于6.0系统的开发的程序, 在打开页面的时候,必须要考虑这个页面是否用到需要授权的权限,页面检测是否已经授权过了没。
实现方式
第一步:检测权限
// Assume thisActivity is the current activity
int permissionCheck = ContextCompat.checkSelfPermission(thisActivity,
Manifest.permission.WRITE_CALENDAR);
第二步:请求权限
// Here, thisActivity is the current activity
if (ContextCompat.checkSelfPermission(thisActivity,
Manifest.permission.READ_CONTACTS)
!= PackageManager.PERMISSION_GRANTED) {
// Should we show an explanation?
if (ActivityCompat.shouldShowRequestPermissionRationale(thisActivity,
Manifest.permission.READ_CONTACTS)) {
// Show an expanation to the user *asynchronously* -- don't block
// this thread waiting for the user's response! After the user
// sees the explanation, try again to request the permission.
} else {
// No explanation needed, we can request the permission.
ActivityCompat.requestPermissions(thisActivity,
new String[]{Manifest.permission.READ_CONTACTS},
MY_PERMISSIONS_REQUEST_READ_CONTACTS);
// MY_PERMISSIONS_REQUEST_READ_CONTACTS is an
// app-defined int constant. The callback method gets the
// result of the request.
}
}
第三步:处理权限请求结果
@Override
public void onRequestPermissionsResult(int requestCode,
String permissions[], int[] grantResults) {
switch (requestCode) {
case MY_PERMISSIONS_REQUEST_READ_CONTACTS: {
// If request is cancelled, the result arrays are empty.
if (grantResults.length > 0
&& grantResults[0] == PackageManager.PERMISSION_GRANTED) {
// permission was granted, yay! Do the
// contacts-related task you need to do.
} else {
// permission denied, boo! Disable the
// functionality that depends on this permission.
}
return;
}
// other 'case' lines to check for other
// permissions this app might request
}
}
其中要特别注意的是,如果是针对
“android.permission.SYSTEM_ALERT_WINDOW”
“android.permission.WRITE_SETTINGS”
这两个权限,实现方式跟上 之前在工作中,碰到一种情况,如果是运行在6.0的版本上是需要走新的权限模型,如果是运行在老的版本上,则需要进行一个判断,此时碰到一个问题是, 在谷歌官方推荐中,在判断app运行的系统是否在Android?M上时,它的判断是如下: ?Build.VERSION.CODENAME.equals(“MNC”); 可是在我实际适配中,发现这句却无效的,就改用Build.VERSION.SDK_INT?>=?23。的,需要另外特殊处理。
针对SYSTEM_ALERT_WINDOW权限,需要向系统发送一个 ACTION_MANAGE_OVERLAY_PERMISSION .这样一个动作,同时可以用 Settings.canDrawOverlays()?方法进行判断之前是否已经授权过了。
针对WRITE_SETTINGS权限,需要向系统发送一个 ACTION_MANAGE_WRITE_SETTINGS 这样一个动作,同时可以用 Settings.System.canWrite() . 方法进行判断之前是否已经授权过了。
具体代码:
Intent intent = new Intent(android.provider.Settings.ACTION_MANAGE_WRITE_SETTINGS);
intent.setData(Uri.parse("package:" + getPackageName()));
intent.addFlags(Intent.FLAG_ACTIVITY_NEW_TASK);
startActivity(intent);
注意点
之前在工作中,碰到一种情况,如果是运行在6.0的版本上是需要走新的权限模型,如果是运行在老的版本上,则需要进行一个判断,此时碰到一个问题是,在谷歌官方推荐中,在判断app运行的系统是否在Android?M上时,它的判断是如下: ?Build.VERSION.CODENAME.equals(“MNC”); 可是在我实际适配中,发现这句却无效的,就改用Build.VERSION.SDK_INT?>=?23。

总结
- 首先要知道6.0版本权限模型跟原来版本是不同的,不再是统一在manifest中默认系统授权,而是有需要的时候,向系统请求授权,提高用户体验。
- 了解权限检测流程,一点注意点是如果系统权限弹窗提示框被不再提醒了,需要我们自定义提示弹窗,引导用户去授权。
- 明白权限类型,分为normal和dangerous类型,同时,在dangerous中还需要注意一点,SYSTEM_ALERT_WINDOW 和?WRITE_SETTINGS这两个特殊授权请求方式,跟一般授权请求方式不同。
- 在判断APP是否运行在Android M上,可以用版本号来判断,可以准确点。
参考
有个具体demo: https://github.com/SpikeKing/wcl-permission-demo
流程图: http://blog.csdn.net/caroline_wendy/article/details/50587230
YGR一个人