注册
登录
首页
软件
前端设计
程序设计
标签
教程
专题
导航
软件
前端设计
程序设计
Java相关
移动开发
数据库/运维
大数据/云
其他经验
常见问题
更多
XML
|
XSL
|
XQuery
|
网络安全
|
XLink/XPointer
|
DTD
|
Schema
|
XML DOM
|
XForms
|
正则表达式
|
网站建设和主机
|
计算机原理
|
网站推广
|
WSDL
|
SOAP
|
RSS
|
RDF
|
Web Services
|
TCP/IP和HTTP
|
网络多媒体
|
职业生涯
|
区块链
|
业界动态
|
计算机硬件
|
用户登录
还没有账号?
立即注册
用户注册
投稿
取消
文章分类:
还能输入300字
上传中....
热门文章
更多>>
《70年,我是主角》H5换脸视频背后的京东云技术 十几秒内处理数万个换脸任务
横扫千军如卷席 哈弗以SUV销冠之名勇往前行
电视果秘听、多音轨新升级,这个寒冬在家暖心追剧
联想研究表示科技可提升工作质量、改善工作环境
华为云严选迁移服务,助企业数据库轻松上云
首届全国中台战略大会暨第三届互联网架构峰会
华熙LIVE·五棵松荣获“中国特色商业街”!打造5小时时尚生活圈!
刷脸登机时代终于来临,3D闸机识别究竟有多厉害?
标签
更多>>
word2010视频教程全集
word中输入a
开发软件用什么语言好
易语言账号登陆界面
印度特产有哪些佛珠
安卓软件签名未签名
可以编辑的邮箱软件哪个好
顺丰快递打印软件
禁止软件联网
word中文版式怎么设置
内聚性低
redcap软件
打开word老是正在安装程序
h5手机底部导航栏
word邮件合并域格式
专题
更多>>
Oracle 快速入门基础教程
Unix入门教程
设计模式图文详解,编程初学者福音
HTTP协议教程
算法入门基础知识
操作系统教程
计算机基础教程
数据结构第七章,数据结构树及树存储结构详解
数据结构基础教程,第六章数组和广义表详解
数据结构基础教程,第五章字符串
最新文章
更多>>
详解angular中操作DOM元素的方法
一文聊聊Node多进程模型和项目部署
怎么用php实现求100以内的奇数
php没有mb_substr()吗
vue中什么是模块化
vue中watch是什么属性
红米k40能插内存卡吗
m2003j15sc是什么手机
苹果xr支持多少w快充
苹果13和13pro摄像头的区别是什么
你让我瞌睡
?《“新型冠状病毒肺炎”公众认知与信息传播调研报告》正式发布
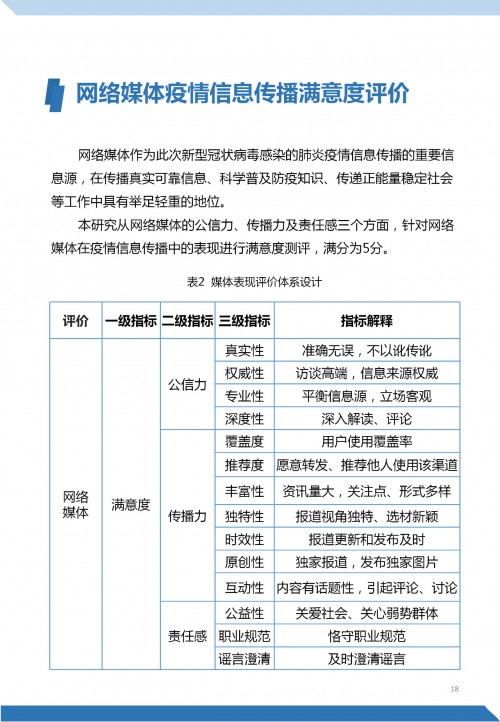
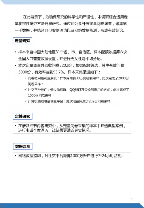
近日,国家信息中心、南京大学网络传播研究院组成联合调研组,综合运用定量和定性研究方法开展研究,通过对公众开展定量问卷调查,采集第一手数据,并结合典型案例深访以及网络数据监测,形成《“新型冠状病毒肺炎”公众认知与信息传播调研报告》,围绕公众疫情信息关注度、公众疫情信息关注内容、网络媒体疫情信息传播表现三个方面,对公众信息认知及疫情信息传播情况进行深度分析。
报告全文如下:
0
0
0
0
0