本文是Android Binder机制解析的第二篇文章,会讲解Binder Framework的C++部分逻辑。
Binder机制分析的第一篇文章,请移步这里:理解 Android Binder 机制(一):驱动篇
前言
Framework是一个中间层,它对接了底层实现,封装了复杂的内部逻辑,并提供供外部使用的接口。Framework层是应用程序开发的基础。
Binder Framework层分为C++和Java两个部分,为了达到功能的复用,中间通过JNI进行衔接。
Binder Framework的C++部分,头文件位于这个路径:/frameworks/native/include/binder/,实现位于这个路径:/frameworks/native/libs/binder/ 。Binder库最终会编译成一个动态链接库:libbinder.so,供其他进程链接使用。
为了便于说明,下文中我们将Binder Framework 的C++部分称之为libbinder。
主要结构
libbinder中,将实现分为Proxy和Native两端。Proxy对应了上文提到的Client端,是服务对外提供的接口。而Native是服务实现的一端,对应了上文提到的Server端。类名中带有小写字母p的(例如BpInterface),就是指Proxy端。类名带有小写字母n的(例如BnInterface),就是指Native端。
Proxy代表了调用方,通常与服务的实现不在同一个进程,因此下文中,我们也称Proxy端为“远程”端。Native端是服务实现的自身,因此下文中,我们也称Native端为”本地“端。
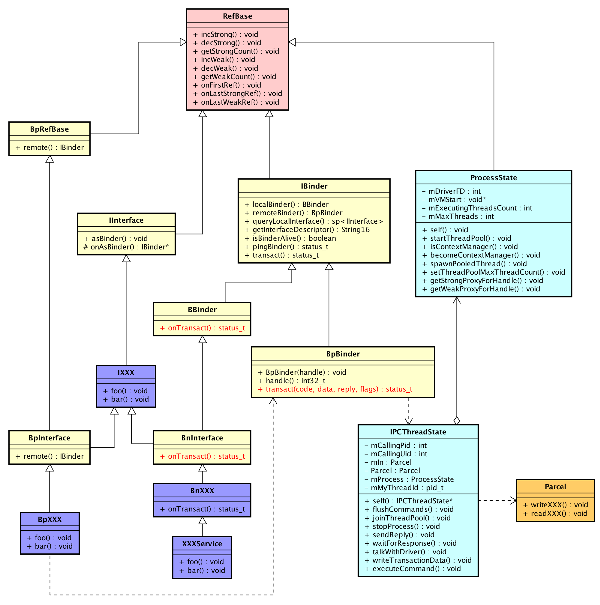
这里,我们先对libbinder中的主要类做一个简要说明,了解一下它们的关系,然后再详细的讲解。
| 类名 | 说明 |
|---|---|
| BpRefBase | RefBase的子类,提供remote()方法获取远程Binder |
| IInterface | Binder服务接口的基类,Binder服务通常需要同时提供本地接口和远程接口 |
| BpInterface | 远程接口的基类,远程接口是供客户端调用的接口集 |
| BnInterface | 本地接口的基类,本地接口是需要服务中真正实现的接口集 |
| IBiner | Binder对象的基类,BBinder和BpBinder都是这个类的子类 |
| BpBinder | 远程Binder,这个类提供transact方法来发送请求,BpXXX实现中会用到 |
| BBinder | 本地Binder,服务实现方的基类,提供了onTransact接口来接收请求 |
| ProcessState | 代表了使用Binder的进程 |
| IPCThreadState | 代表了使用Binder的线程,这个类中封装了与Binder驱动通信的逻辑 |
| Parcel | 在Binder上传递的数据的包装器 |
下图描述了这些类之间的关系:
另外说明一下,Binder服务的实现类(图中紫色部分)通常都会遵守下面的命名规则:
- 服务的接口使用I字母作为前缀
- 远程接口使用Bp作为前缀
- 本地接口使用Bn作为前缀

看了上面这些介绍,你可能还是不太容易理解。不过不要紧,下面我们会逐步拆分讲解这些内容。
在这幅图中,浅黄色部分的结构是最难理解的,因此我们先从它们着手。
我们先来看看IBinder这个类。这个类描述了所有在Binder上传递的对象,它既是Binder本地对象BBinder的父类,也是Binder远程对象BpBinder的父类。这个类中的主要方法说明如下:
| 方法名 | 说明 |
|---|---|
| localBinder | 获取本地Binder对象 |
| remoteBinder | 获取远程Binder对象 |
| transact | 进行一次Binder操作 |
| queryLocalInterface | 尝试获取本地Binder,如何失败返回NULL |
| getInterfaceDescriptor | 获取Binder的服务接口描述,其实就是Binder服务的唯一标识 |
| isBinderAlive | 查询Binder服务是否还活着 |
| pingBinder | 发送PING_TRANSACTION给Binder服务 |
BpBinder的实例代表了远程Binder,这个类的对象将被客户端调用。其中handle方法会返回指向Binder服务实现者的句柄,这个类最重要就是提供了transact方法,这个方法会将远程调用的参数封装好发送的Binder驱动。
由于每个Binder服务通常都会提供多个服务接口,而这个方法中的uint32_t code参数就是用来对服务接口进行编号区分的。Binder服务的每个接口都需要指定一个唯一的code,这个code要在Proxy和Native端配对好。当客户端将请求发送到服务端的时候,服务端根据这个code(onTransact方法中)来区分调用哪个接口方法。
BBinder的实例代表了本地Binder,它描述了服务的提供方,所有Binder服务的实现者都要继承这个类(的子类),在继承类中,最重要的就是实现onTransact方法,因为这个方法是所有请求的入口。因此,这个方法是和BpBinder中的transact方法对应的,这个方法同样也有一个uint32_t code参数,在这个方法的实现中,由服务提供者通过code对请求的接口进行区分,然后调用具体实现服务的方法。
IBinder中定义了uint32_t code允许的范围:
FIRST_CALL_TRANSACTION = 0x00000001, LAST_CALL_TRANSACTION = 0x00ffffff,
Binder服务要保证自己提供的每个服务接口有一个唯一的code,例如某个Binder服务可以将:add接口code设为1,minus接口code设为2,multiple接口code设为3,divide接口code设为4,等等。
讲完了IBinder,BpBinder和BBinder三个类,我们再来看看BpReBase,IInterface,BpInterface和BnInterface。
每个Binder服务都是为了某个功能而实现的,因此其本身会定义一套接口集(通常是C++的一个类)来描述自己提供的所有功能。而Binder服务既有自身实现服务的类,也要有给客户端进程调用的类。为了便于开发,这两中类里面的服务接口应当是一致的,例如:假设服务实现方提供了一个接口为add(int a, int b)的服务方法,那么其远程接口中也应当有一个add(int a, int b)方法。因此为了实现方便,本地实现类和远程接口类需要有一个公共的描述服务接口的基类(即上图中的IXXXService)来继承。而这个基类通常是IInterface的子类,IInterface的定义如下:
class IInterface : public virtual RefBase
{
public:
IInterface();
static sp<IBinder> asBinder(const IInterface*);
static sp<IBinder> asBinder(const sp<IInterface>&);
protected:
virtual ~IInterface();
virtual IBinder* onAsBinder() = 0;
};
之所以要继承自IInterface类是因为这个类中定义了onAsBinder让子类实现。onAsBinder在本地对象的实现类中返回的是本地对象,在远程对象的实现类中返回的是远程对象。onAsBinder方法被两个静态方法asBinder方法调用。有了这些接口之后,在代码中便可以直接通过IXXX::asBinder方法获取到不用区分本地还是远程的IBinder对象。这个在跨进程传递Binder对象的时候有很大的作用(因为不用区分具体细节,只要直接调用和传递就好)。
下面,我们来看一下BpInterface和BnInterface的定义:
template<typename INTERFACE>
class BnInterface : public INTERFACE, public BBinder
{
public:
virtual sp<IInterface> queryLocalInterface(const String16& _descriptor);
virtual const String16& getInterfaceDescriptor() const;
protected:
virtual IBinder* onAsBinder();
};
// ----------------------------------------------------------------------
template<typename INTERFACE>
class BpInterface : public INTERFACE, public BpRefBase
{
public:
BpInterface(const sp<IBinder>& remote);
protected:
virtual IBinder* onAsBinder();
};
这两个类都是模板类,它们在继承自INTERFACE的基础上各自继承了另外一个类。这里的INTERFACE便是我们Binder服务接口的基类。另外,BnInterface继承了BBinder类,由此可以通过复写onTransact方法来提供实现。BpInterface继承了BpRefBase,通过这个类的remote方法可以获取到指向服务实现方的句柄。在客户端接口的实现类中,每个接口在组装好参数之后,都会调用remote()->transact来发送请求,而这里其实就是调用的BpBinder的transact方法,这样请求便通过Binder到达了服务实现方的onTransact中。这个过程如下图所示:

基于Binder框架开发的服务,除了满足上文提到的类名规则之外,还需要遵守其他一些共同的规约:
- 为了进行服务的区分,每个Binder服务需要指定一个唯一的标识,这个标识通过
getInterfaceDescriptor返回,类型是一个字符串。通常,Binder服务会在类中定义static const android::String16 descriptor;这样一个常量来描述这个标识符,然后在getInterfaceDescriptor方法中返回这个常量。 - 为了便于调用者获取到调用接口,服务接口的公共基类需要提供一个
android::sp<IXXX> asInterface方法来返回基类对象指针。
由于上面提到的这两点对于所有Binder服务的实现逻辑都是类似的。为了简化开发者的重复工作,在libbinder中,定义了两个宏来简化这些重复工作,它们是:
#define DECLARE_META_INTERFACE(INTERFACE) \
static const android::String16 descriptor; \
static android::sp<I##INTERFACE> asInterface( \
const android::sp<android::IBinder>& obj); \
virtual const android::String16& getInterfaceDescriptor() const; \
I##INTERFACE(); \
virtual ~I##INTERFACE(); \
#define IMPLEMENT_META_INTERFACE(INTERFACE, NAME) \
const android::String16 I##INTERFACE::descriptor(NAME); \
const android::String16& \
I##INTERFACE::getInterfaceDescriptor() const { \
return I##INTERFACE::descriptor; \
} \
android::sp<I##INTERFACE> I##INTERFACE::asInterface( \
const android::sp<android::IBinder>& obj) \
{ \
android::sp<I##INTERFACE> intr; \
if (obj != NULL) { \
intr = static_cast<I##INTERFACE*>( \
obj->queryLocalInterface( \
I##INTERFACE::descriptor).get()); \
if (intr == NULL) { \
intr = new Bp##INTERFACE(obj); \
} \
} \
return intr; \
} \
I##INTERFACE::I##INTERFACE() { } \
I##INTERFACE::~I##INTERFACE() { } \
有了这两个宏之后,开发者只要在接口基类(IXXX)头文件中,使用DECLARE_META_INTERFACE宏便完成了需要的组件的声明。然后在cpp文件中使用IMPLEMENT_META_INTERFACE便完成了这些组件的实现。
Binder的初始化
在讲解Binder驱动的时候我们就提到:任何使用Binder机制的进程都必须要对/dev/binder设备进行open以及mmap之后才能使用,这部分逻辑是所有使用Binder机制进程共同的。对于这种共同逻辑的封装便是Framework层的职责之一。libbinder中,ProcessState类封装了这个逻辑,相关代码见下文。
这里是ProcessState构造函数,在这个函数中,初始化mDriverFD的时候调用了open_driver方法打开binder设备,然后又在函数体中,通过mmap进行内存映射。
ProcessState::ProcessState()
: mDriverFD(open_driver())
, mVMStart(MAP_FAILED)
, mThreadCountLock(PTHREAD_MUTEX_INITIALIZER)
, mThreadCountDecrement(PTHREAD_COND_INITIALIZER)
, mExecutingThreadsCount(0)
, mMaxThreads(DEFAULT_MAX_BINDER_THREADS)
, mStarvationStartTimeMs(0)
, mManagesContexts(false)
, mBinderContextCheckFunc(NULL)
, mBinderContextUserData(NULL)
, mThreadPoolStarted(false)
, mThreadPoolSeq(1)
{
if (mDriverFD >= 0) {
mVMStart = mmap(0, BINDER_VM_SIZE, PROT_READ, MAP_PRIVATE | MAP_NORESERVE, mDriverFD, 0);
if (mVMStart == MAP_FAILED) {
// *sigh*
ALOGE("Using /dev/binder failed: unable to mmap transaction memory.\n");
close(mDriverFD);
mDriverFD = -1;
}
}
LOG_ALWAYS_FATAL_IF(mDriverFD < 0, "Binder driver could not be opened. Terminating.");
}
open_driver的函数实现如下所示。在这个函数中完成了三个工作:
- 首先通过
open系统调用打开了dev/binder设备 - 然后通过ioctl获取Binder实现的版本号,并检查是否匹配
- 最后通过ioctl设置进程支持的最大线程数量
关于这部分逻辑背后的处理,在讲解Binder驱动的时候,我们已经讲解过了。
static int open_driver()
{
int fd = open("/dev/binder", O_RDWR | O_CLOEXEC);
if (fd >= 0) {
int vers = 0;
status_t result = ioctl(fd, BINDER_VERSION, &vers);
if (result == -1) {
ALOGE("Binder ioctl to obtain version failed: %s", strerror(errno));
close(fd);
fd = -1;
}
if (result != 0 || vers != BINDER_CURRENT_PROTOCOL_VERSION) {
ALOGE("Binder driver protocol does not match user space protocol!");
close(fd);
fd = -1;
}
size_t maxThreads = DEFAULT_MAX_BINDER_THREADS;
result = ioctl(fd, BINDER_SET_MAX_THREADS, &maxThreads);
if (result == -1) {
ALOGE("Binder ioctl to set max threads failed: %s", strerror(errno));
}
} else {
ALOGW("Opening '/dev/binder' failed: %s\n", strerror(errno));
}
return fd;
}
ProcessState是一个Singleton(单例)类型的类,在一个进程中,只会存在一个实例。通过ProcessState::self()接口获取这个实例。一旦获取这个实例,便会执行其构造函数,由此完成了对于Binder设备的初始化工作。
关于Binder传递数据的大小限制
由于Binder的数据需要跨进程传递,并且还需要在内核上开辟空间,因此允许在Binder上传递的数据并不是无无限大的。mmap中指定的大小便是对数据传递的大小限制:
#define BINDER_VM_SIZE ((1*1024*1024) - (4096 *2)) // 1M - 8k mVMStart = mmap(0, BINDER_VM_SIZE, PROT_READ, MAP_PRIVATE | MAP_NORESERVE, mDriverFD, 0);
这里我们看到,在进行mmap的时候,指定了最大size为BINDER_VM_SIZE,即 1M – 8k的大小。 因此我们在开发过程中,一次Binder调用的数据总和不能超过这个大小。
对于这个区域的大小,我们也可以在设备上进行确认。这里我们还之前提到的system_server为例。上面我们讲解了通过procfs来获取映射的内存地址,除此之外,我们也可以通过showmap命令,来确定这块区域的大小,相关命令如下:
angler:/ # ps | grep system_server
system 1889 526 2353404 135968 SyS_epoll_ 72972eeaf4 S system_server
angler:/ # showmap 1889 | grep "/dev/binder"
1016 4 4 0 0 4 0 0 1 /dev/binder
这里可以看到,这块区域的大小正是 1M – 8K = 1016k。
Tips:?通过showmap命令可以看到进程的详细内存占用情况。在实际的开发过程中,当我们要对某个进程做内存占用分析的时候,这个命令是相当有用的。建议读者尝试通过showmap命令查看system_server或其他感兴趣进程的完整map,看看这些进程都依赖了哪些库或者模块,以及内存占用情况是怎样的。
与驱动的通信
上文提到ProcessState是一个单例类,一个进程只有一个实例。而负责与Binder驱动通信的IPCThreadState也是一个单例类。但这个类不是一个进程只有一个实例,而是一个线程有一个实例。
IPCThreadState负责了与驱动通信的细节处理。这个类中的关键几个方法说明如下:
| 方法 | 说明 |
|---|---|
| transact | 公开接口。供Proxy发送数据到驱动,并读取返回结果 |
| sendReply | 供Server端写回请求的返回结果 |
| waitForResponse | 发送请求后等待响应结果 |
| talkWithDriver | 通过ioctl BINDER_WRITE_READ来与驱动通信 |
| writeTransactionData | 写入一次事务的数据 |
| executeCommand | 处理binder_driver_return_protocol协议命令 |
| freeBuffer | 通过BC_FREE_BUFFER命令释放Buffer |
BpBinder::transact方法在发送请求的时候,其实就是直接调用了IPCThreadState对应的方法来发送请求到Binder驱动的,相关代码如下:
status_t BpBinder::transact(
uint32_t code, const Parcel& data, Parcel* reply, uint32_t flags)
{
if (mAlive) {
status_t status = IPCThreadState::self()->transact(
mHandle, code, data, reply, flags);
if (status == DEAD_OBJECT) mAlive = 0;
return status;
}
return DEAD_OBJECT;
}
而IPCThreadState::transact方法主要逻辑如下:
status_t IPCThreadState::transact(int32_t handle,
uint32_t code, const Parcel& data,
Parcel* reply, uint32_t flags)
{
status_t err = data.errorCheck();
flags |= TF_ACCEPT_FDS;
if (err == NO_ERROR) {
err = writeTransactionData(BC_TRANSACTION, flags, handle, code, data, NULL);
}
if (err != NO_ERROR) {
if (reply) reply->setError(err);
return (mLastError = err);
}
if ((flags & TF_ONE_WAY) == 0) {
if (reply) {
err = waitForResponse(reply);
} else {
Parcel fakeReply;
err = waitForResponse(&fakeReply);
}
} else {
err = waitForResponse(NULL, NULL);
}
return err;
}
这段代码应该还是比较好理解的:首先通过writeTransactionData写入数据,然后通过waitForResponse等待返回结果。TF_ONE_WAY表示此次请求是单向的,即:不用真正等待结果即可返回。
而writeTransactionData方法其实就是在组装binder_transaction_data数据:
status_t IPCThreadState::writeTransactionData(int32_t cmd, uint32_t binderFlags,
int32_t handle, uint32_t code, const Parcel& data, status_t* statusBuffer)
{
binder_transaction_data tr;
tr.target.ptr = 0; /* Don't pass uninitialized stack data to a remote process */
tr.target.handle = handle;
tr.code = code;
tr.flags = binderFlags;
tr.cookie = 0;
tr.sender_pid = 0;
tr.sender_euid = 0;
const status_t err = data.errorCheck();
if (err == NO_ERROR) {
tr.data_size = data.ipcDataSize();
tr.data.ptr.buffer = data.ipcData();
tr.offsets_size = data.ipcObjectsCount()*sizeof(binder_size_t);
tr.data.ptr.offsets = data.ipcObjects();
} else if (statusBuffer) {
tr.flags |= TF_STATUS_CODE;
*statusBuffer = err;
tr.data_size = sizeof(status_t);
tr.data.ptr.buffer = reinterpret_cast<uintptr_t>(statusBuffer);
tr.offsets_size = 0;
tr.data.ptr.offsets = 0;
} else {
return (mLastError = err);
}
mOut.writeInt32(cmd);
mOut.write(&tr, sizeof(tr));
return NO_ERROR;
}
对于binder_transaction_data在讲解Binder驱动的时候我们已经详细讲解过了。而这里的Parcel我们还不了解,那么接下来我们马上就来看一下这个类。
数据包装器:Parcel
Binder上提供的是跨进程的服务,每个服务包含了不同的接口,每个接口的参数数量和类型都不一样。那么当客户端想要调用服务端的接口,参数是如何跨进程传递给服务端的呢?除此之外,服务端想要给客户端返回结果,结果又是如何传递回来的呢?
这些问题的答案就是:Parcel。Parcel就像一个包装器,调用者可以以任意顺序往里面放入需要的数据,所有写入的数据就像是被打成一个整体的包,然后可以直接在Binde上传输。
Parcel提供了所有基本类型的写入和读出接口,下面是其中的一部分:
... status_t writeInt32(int32_t val); status_t writeUint32(uint32_t val); status_t writeInt64(int64_t val); status_t writeUint64(uint64_t val); status_t writeFloat(float val); status_t writeDouble(double val); status_t writeCString(const char* str); status_t writeString8(const String8& str); status_t readInt32(int32_t *pArg) const; uint32_t readUint32() const; status_t readUint32(uint32_t *pArg) const; int64_t readInt64() const; status_t readInt64(int64_t *pArg) const; uint64_t readUint64() const; status_t readUint64(uint64_t *pArg) const; float readFloat() const; status_t readFloat(float *pArg) const; double readDouble() const; status_t readDouble(double *pArg) const; intptr_t readIntPtr() const; status_t readIntPtr(intptr_t *pArg) const; bool readBool() const; status_t readBool(bool *pArg) const; char16_t readChar() const; status_t readChar(char16_t *pArg) const; int8_t readByte() const; status_t readByte(int8_t *pArg) const; // Read a UTF16 encoded string, convert to UTF8 status_t readUtf8FromUtf16(std::string* str) const; status_t readUtf8FromUtf16(std::unique_ptr<std::string>* str) const; const char* readCString() const; ...
因此对于基本类型,开发者可以直接调用接口写入和读出。而对于非基本类型,需要由开发者将其拆分成基本类型然后写入到Parcel中(读出的时候也是一样)。 Parcel会将所有写入的数据进行打包,Parcel本身可以作为一个整体在进程间传递。接收方在收到Parcel之后,只要按写入同样的顺序读出即可。
这个过程,和我们现实生活中寄送包裹做法是一样的:我们将需要寄送的包裹放到硬纸盒中交给快递公司。快递公司将所有的包裹进行打包,然后集中放到运输车中送到目的地,到了目的地之后然后再进行拆分。
Parcel既包含C++部分的实现,也同时提供了Java的接口,中间通过JNI衔接。Java层的接口其实仅仅是一层包装,真正的实现都是位于C++部分中,它们的关系如下图所示:

特别需要说明一下的是,Parcel类除了可以传递基本数据类型,还可以传递Binder对象:
status_t Parcel::writeStrongBinder(const sp<IBinder>& val)
{
return flatten_binder(ProcessState::self(), val, this);
}
这个方法写入的是sp<IBinder>类型的对象,而IBinder既可能是本地Binder,也可能是远程Binder,这样我们就不可以不用关心具体细节直接进行Binder对象的传递。
这也是为什么IInterface中定义了两个asBinder的static方法,如果你不记得了,请回忆一下这两个方法:
static sp<IBinder> asBinder(const IInterface*); static sp<IBinder> asBinder(const sp<IInterface>&);
而对于Binder驱动,我们前面已经讲解过:Binder驱动并不是真的将对象在进程间序列化传递,而是由Binder驱动完成了对于Binder对象指针的解释和翻译,使调用者看起来就像在进程间传递对象一样。
Framework层的线程管理
在讲解Binder驱动的时候,我们就讲解过驱动中对应线程的管理。这里我们再来看看,Framework层是如何与驱动层对接进行线程管理的。
ProcessState::setThreadPoolMaxThreadCount?方法中,会通过BINDER_SET_MAX_THREADS命令设置进程支持的最大线程数量:
#define DEFAULT_MAX_BINDER_THREADS 15
status_t ProcessState::setThreadPoolMaxThreadCount(size_t maxThreads) {
status_t result = NO_ERROR;
if (ioctl(mDriverFD, BINDER_SET_MAX_THREADS, &maxThreads) != -1) {
mMaxThreads = maxThreads;
} else {
result = -errno;
ALOGE("Binder ioctl to set max threads failed: %s", strerror(-result));
}
return result;
}
由此驱动便知道了该Binder服务支持的最大线程数。驱动在运行过程中,会根据需要,并在没有超过上限的情况下,通过BR_SPAWN_LOOPER命令通知进程创建线程:
IPCThreadState在收到BR_SPAWN_LOOPER请求之后,便会调用ProcessState::spawnPooledThread来创建线程:
status_t IPCThreadState::executeCommand(int32_t cmd)
{
...
case BR_SPAWN_LOOPER:
mProcess->spawnPooledThread(false);
break;
...
}
ProcessState::spawnPooledThread方法负责为线程设定名称并创建线程:
void ProcessState::spawnPooledThread(bool isMain)
{
if (mThreadPoolStarted) {
String8 name = makeBinderThreadName();
ALOGV("Spawning new pooled thread, name=%s\n", name.string());
sp<Thread> t = new PoolThread(isMain);
t->run(name.string());
}
}
线程在run之后,会调用threadLoop将自身添加的线程池中:
virtual bool threadLoop()
{
IPCThreadState::self()->joinThreadPool(mIsMain);
return false;
}
而IPCThreadState::joinThreadPool方法中,会根据当前线程是否是主线程发送BC_ENTER_LOOPER或者BC_REGISTER_LOOPER命令告知驱动线程已经创建完毕。整个调用流程如下图所示:

C++ Binder服务举例
单纯的理论知识也许并不能让我们非常好的理解,下面我们以一个具体的Binder服务例子来结合上文的知识进行讲解。
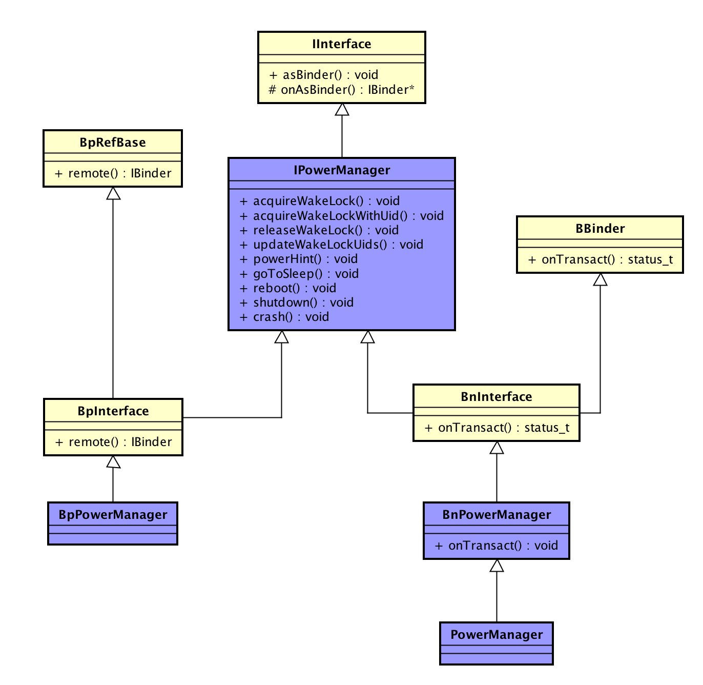
下面以PowerManager为例,来看看C++的Binder服务是如何实现的。
下图是PowerManager C++部分的实现类图(PowerManager也有Java层的接口,但我们这里就不讨论了)。

图中Binder Framework中的类我们在上文中已经介绍过了,而PowerManager相关的四个类,便是在Framework的基础上开发的。
IPowerManager定义了PowerManager所有对外提供的功能接口,其子类都继承了这些接口。
BpPowerManager是提供给客户端调用的远程接口BnPowerManager中只有一个onTransact方法,该方法根据请求的code来对接每个请求,并直接调用PowerManager中对应的方法PowerManager是服务真正的实现
在IPowerManager.h中,通过DECLARE_META_INTERFACE(PowerManager);声明一些Binder必要的组件。在IPowerManager.cpp中,通过IMPLEMENT_META_INTERFACE(PowerManager, "android.os.IPowerManager");宏来进行实现。
本地实现:Native端
服务的本地实现主要就是实现BnPowerManager和PowerManager两个类,PowerManager是BnPowerManager的子类,因此在BnPowerManager中调用自身的virtual方法其实都是在子类PowerManager类中实现的。
BnPowerManager类要做的就是复写onTransact方法,这个方法的职责是:根据请求的code区分具体调用的是那个接口,然后按顺序从Parcel中读出打包好的参数,接着调用留待子类实现的虚函数。需要注意的是:这里从Parcel读出参数的顺序需要和BpPowerManager中写入的顺序完全一致,否则读出的数据将是无效的。
电源服务包含了好几个接口。虽然每个接口的实现逻辑各不一样,但从Binder框架的角度来看,它们的实现结构是一样。而这里我们并不关心电源服务的实现细节,因此我们取其中一个方法看其实现方式即可。
首先我们来看一下BnPowerManager::onTransact中的代码片段:
status_t BnPowerManager::onTransact(uint32_t code,
const Parcel& data,
Parcel* reply,
uint32_t flags) {
switch (code) {
...
case IPowerManager::REBOOT: {
CHECK_INTERFACE(IPowerManager, data, reply);
bool confirm = data.readInt32();
String16 reason = data.readString16();
bool wait = data.readInt32();
return reboot(confirm, reason, wait);
}
...
}
}
这段代码中我们看到了实现中是如何根据code区分接口,并通过Parcel读出调用参数,然后调用具体服务方的。
而PowerManager这个类才真正是服务实现的本体,reboot方法真正实现了重启的逻辑:
status_t PowerManager::reboot(bool confirm, const String16& reason, bool wait) {
const std::string reason_str(String8(reason).string());
if (!(reason_str.empty() || reason_str == kRebootReasonRecovery)) {
LOG(WARNING) << "Ignoring reboot request with invalid reason ""
<< reason_str << """;
return BAD_VALUE;
}
LOG(INFO) << "Rebooting with reason "" << reason_str << """;
if (!property_setter_->SetProperty(ANDROID_RB_PROPERTY,
kRebootPrefix + reason_str)) {
return UNKNOWN_ERROR;
}
return OK;
}
通过这样结构的设计,将框架相关的逻辑(BnPowerManager中的实现)和业务本身的逻辑(PowerManager中的实现)彻底分离开了,保证每一个类都非常的“干净”,这一点是很值得我们在做软件设计时学习的。
服务的发布
服务实现完成之后,并不是立即就能让别人使用的。上文中,我们就说到过:所有在Binder上发布的服务必须要注册到ServiceManager中才能被其他模块获取和使用。而在BinderService类中,提供了publishAndJoinThreadPool方法来简化服务的发布,其代码如下:
static void publishAndJoinThreadPool(bool allowIsolated = false) {
publish(allowIsolated);
joinThreadPool();
}
static status_t publish(bool allowIsolated = false) {
sp<IServiceManager> sm(defaultServiceManager());
return sm->addService(
String16(SERVICE::getServiceName()),
new SERVICE(), allowIsolated);
}
...
static void joinThreadPool() {
sp<ProcessState> ps(ProcessState::self());
ps->startThreadPool();
ps->giveThreadPoolName();
IPCThreadState::self()->joinThreadPool();
}
由此可见,Binder服务的发布其实有三个步骤:
- 通过
IServiceManager::addService在ServiceManager中进行服务的注册 - 通过
ProcessState::startThreadPool启动线程池 - 通过
IPCThreadState::joinThreadPool将主线程加入的Binder中
远程接口:Proxy端
Proxy类是供客户端使用的。BpPowerManager需要实现IPowerManager中的所有接口。
我们还是以上文提到的reboot接口为例,来看看BpPowerManager::reboot方法是如何实现的:
virtual status_t reboot(bool confirm, const String16& reason, bool wait)
{
Parcel data, reply;
data.writeInterfaceToken(IPowerManager::getInterfaceDescriptor());
data.writeInt32(confirm);
data.writeString16(reason);
data.writeInt32(wait);
return remote()->transact(REBOOT, data, &reply, 0);
}
这段代码很简单,逻辑就是:通过Parcel写入调用参数进行打包,然后调用remote()->transact将请求发送出去。
其实BpPowerManager中其他方法,甚至所有其他BpXXX中所有的方法,实现都是和这个方法一样的套路。就是:通过Parcel打包数据,通过remote()->transact发送数据。而这里的remote()返回的其实就是BpBinder对象,由此经由IPCThreadState将数据发送到了驱动层。如果你已经不记得,请重新看一下下面这幅图:

另外,需要一下的是,这里的REBOOT就是请求的code,而这个code是在IPowerManager中定义好的,这样子类可以直接使用,并保证是一致的:
enum {
ACQUIRE_WAKE_LOCK = IBinder::FIRST_CALL_TRANSACTION,
ACQUIRE_WAKE_LOCK_UID = IBinder::FIRST_CALL_TRANSACTION + 1,
RELEASE_WAKE_LOCK = IBinder::FIRST_CALL_TRANSACTION + 2,
UPDATE_WAKE_LOCK_UIDS = IBinder::FIRST_CALL_TRANSACTION + 3,
POWER_HINT = IBinder::FIRST_CALL_TRANSACTION + 4,
UPDATE_WAKE_LOCK_SOURCE = IBinder::FIRST_CALL_TRANSACTION + 5,
IS_WAKE_LOCK_LEVEL_SUPPORTED = IBinder::FIRST_CALL_TRANSACTION + 6,
USER_ACTIVITY = IBinder::FIRST_CALL_TRANSACTION + 7,
WAKE_UP = IBinder::FIRST_CALL_TRANSACTION + 8,
GO_TO_SLEEP = IBinder::FIRST_CALL_TRANSACTION + 9,
NAP = IBinder::FIRST_CALL_TRANSACTION + 10,
IS_INTERACTIVE = IBinder::FIRST_CALL_TRANSACTION + 11,
IS_POWER_SAVE_MODE = IBinder::FIRST_CALL_TRANSACTION + 12,
SET_POWER_SAVE_MODE = IBinder::FIRST_CALL_TRANSACTION + 13,
REBOOT = IBinder::FIRST_CALL_TRANSACTION + 14,
SHUTDOWN = IBinder::FIRST_CALL_TRANSACTION + 15,
CRASH = IBinder::FIRST_CALL_TRANSACTION + 16,
};
服务的获取
在服务已经发布之后,客户端该如何获取其服务接口然后对其发出请求调用呢?
很显然,客户端应该通过BpPowerManager的对象来请求其服务。但看一眼BpPowerManager的构造函数,我们会发现,似乎没法直接创建一个这类的对象,因为这里需要一个sp<IBinder>类型的参数。
BpPowerManager(const sp<IBinder>& impl)
: BpInterface<IPowerManager>(impl)
{
}
那么这个sp<IBinder>参数我们该从哪里获取呢?
回忆一下前面的内容:Proxy其实是包含了一个指向Server的句柄,所有的请求发送出去的时候都需要包含这个句柄作为一个标识。而想要拿到这个句柄,我们自然应当想到ServiceManager。我们再看一下ServiceManager的接口自然就知道这个sp<IBinder>该如何获取了:
/** * Retrieve an existing service, blocking for a few seconds * if it doesn't yet exist. */ virtual sp<IBinder> getService( const String16& name) const = 0; /** * Retrieve an existing service, non-blocking. */ virtual sp<IBinder> checkService( const String16& name) const = 0;
这里的两个方法都可以获取服务对应的sp<IBinder>对象,一个是阻塞式的,另外一个不是。传递的参数是一个字符串,这个就是服务在addServer时对应的字符串,而对于PowerManager来说,这个字符串就是”power”。因此,我们可以通过下面这行代码创建出BpPowerManager的对象。
sp<IBinder> bs = defaultServiceManager()->checkService(serviceName); sp<IPowerManager> pm = new BpPowerManager(bs);
但这样做还会存在一个问题:BpPowerManager中的方法调用是经由驱动然后跨进程调用的。通常情况下,当我们的客户端与PowerManager服务所在的进程不是同一个进程的时候,这样调用是没有问题的。那假设我们的客户端又刚好和PowerManager服务在同一个进程该如何处理呢?
针对这个问题,Binder Framework提供的解决方法是:通过interface_cast这个方法来获取服务的接口对象,由这个方法本身根据是否是在同一个进程,来自动确定返回一个本地Binder还是远程Binder。interface_cast是一个模板方法,其源码如下:
template<typename INTERFACE>
inline sp<INTERFACE> interface_cast(const sp<IBinder>& obj)
{
return INTERFACE::asInterface(obj);
}
调用这个方法的时候我们需要指定Binder服务的IInterface,因此对于PowerManager,我们需要这样获取其Binder接口对象:
const String16 serviceName("power");
sp<IBinder> bs = defaultServiceManager()->checkService(serviceName);
if (bs == NULL) {
return NAME_NOT_FOUND;
}
sp<IPowerManager> pm = interface_cast<IPowerManager>(bs);
我们再回头看一下interface_cast这个方法体,这里是在调用INTERFACE::asInterface(obj),而对于IPowerManager来说,其实就是IPowerManager::asInterface(obj)。那么IPowerManager::asInterface这个方法是哪里定义的呢?
这个正是上文提到的DECLARE_META_INTERFACE和IMPLEMENT_META_INTERFACE两个宏所起的作用。IMPLEMENT_META_INTERFACE宏包含了下面这段代码:
android::sp<I##INTERFACE> I##INTERFACE::asInterface( \
const android::sp<android::IBinder>& obj) \
{ \
android::sp<I##INTERFACE> intr; \
if (obj != NULL) { \
intr = static_cast<I##INTERFACE*>( \
obj->queryLocalInterface( \
I##INTERFACE::descriptor).get()); \
if (intr == NULL) { \
intr = new Bp##INTERFACE(obj); \
} \
} \
return intr; \
} \
这里我们将“##INTERFACE”通过“PowerManager”代替,得到的结果就是:
android::sp<IPowerManager> IPowerManager::asInterface(
const android::sp<android::IBinder>& obj)
{
android::sp<IPowerManager> intr;
if (obj != NULL) {
intr = static_cast<IPowerManager*>(
obj->queryLocalInterface(
IPowerManager::descriptor).get());
if (intr == NULL) {
intr = new BpPowerManager(obj);
}
}
return intr;
}
这个便是IPowerManager::asInterface方法的实现,这段逻辑的含义就是:
- 先尝试通过
queryLocalInterface看看能够获得本地Binder,如果是在服务所在进程调用,自然能获取本地Binder,否则将返回NULL - 如果获取不到本地Binder,则创建并返回一个远程Binder。
由此保证了:我们在进程内部的调用,是直接通过方法调用的形式。而不在同一个进程的时候,才通过Binder进行跨进程的调用。
C++层的ServiceManager
前文已经两次介绍过ServiceManager了,我们知道这个模块负责了所有Binder服务的管理,并且也看到了Binder驱动中对于这个模块的实现。可以说ServiceManager是整个Binder IPC的控制中心和交通枢纽。这里我们就来看一下这个模块的具体实现。
ServiceManager是一个独立的可执行文件,在设备中的进程名称是/system/bin/servicemanager,这个也是其可执行文件的路径。
ServiceManager实现源码的位于这个路径:frameworks/native/cmds/servicemanager/,其main函数的主要内容如下:
int main()
{
struct binder_state *bs;
bs = binder_open(128*1024);
if (!bs) {
ALOGE("failed to open binder driver\n");
return -1;
}
if (binder_become_context_manager(bs)) {
ALOGE("cannot become context manager (%s)\n", strerror(errno));
return -1;
}
...
binder_loop(bs, svcmgr_handler);
return 0;
}
这段代码很简单,主要做了三件事情:
binder_open(128*1024);?是打开Binder,并指定缓存大小为128k,由于ServiceManager提供的接口很简单(下文会讲到),因此并不需要普通进程那么多(1M – 8K)的缓存binder_become_context_manager(bs)?使自己成为Context Manager。这里的Context Manager是Binder驱动里面的名称,等同于ServiceManager。binder_become_context_manager的方法实现只有一行代码:ioctl(bs->fd, BINDER_SET_CONTEXT_MGR, 0);?看过Binder驱动部分解析的内容,这行代码应该很容易理解了binder_loop(bs, svcmgr_handler);?是在Looper上循环,等待其他模块请求服务
service_manager.c中的实现与普通Binder服务的实现有些不一样:并没有通过继承接口类来实现,而是通过几个c语言的函数来完成了实现。这个文件中的主要方法如下:
| 方法名称 | 方法说明 |
|---|---|
| main | 可执行文件入口函数,刚刚已经做过说明 |
| svcmgr_handler | 请求的入口函数,类似于普通Binder服务的onTransact |
| do_add_service | 注册一个Binder服务 |
| do_find_service | 通过名称查找一个已经注册的Binder服务 |
ServiceManager中,通过svcinfo结构体来描述已经注册的Binder服务:
struct svcinfo
{
struct svcinfo *next;
uint32_t handle;
struct binder_death death;
int allow_isolated;
size_t len;
uint16_t name[0];
};
next是一个指针,指向下一个服务,通过这个指针将所有服务串成了链表。handle是指向Binder服务的句柄,这个句柄是由Binder驱动翻译,指向了Binder服务的实体(参见驱动中:Binder中的“面向对象”),name是服务的名称。
ServiceManager的实现逻辑并不复杂,这个模块就好像在整个系统上提供了一个全局的HashMap而已:通过服务名称进行服务注册,然后再通过服务名称来查找。而真正复杂的逻辑其实都是在Binder驱动中实现了。
ServiceManager的接口
源码路径:
frameworks/native/include/binder/IServiceManager.h frameworks/native/libs/binder/IServiceManager.cpp
ServiceManager的C++接口定义如下:
class IServiceManager : public IInterface
{
public:
DECLARE_META_INTERFACE(ServiceManager);
virtual sp<IBinder> getService( const String16& name) const = 0;
virtual sp<IBinder> checkService( const String16& name) const = 0;
virtual status_t addService( const String16& name,
const sp<IBinder>& service,
bool allowIsolated = false) = 0;
virtual Vector<String16> listServices() = 0;
enum {
GET_SERVICE_TRANSACTION = IBinder::FIRST_CALL_TRANSACTION,
CHECK_SERVICE_TRANSACTION,
ADD_SERVICE_TRANSACTION,
LIST_SERVICES_TRANSACTION,
};
};
这里我们看到,ServiceManager提供的接口只有四个,这四个接口说明如下:
| 接口名称 | 接口说明 |
|---|---|
| addService | 向ServiceManager中注册一个新的Service |
| getService | 查询Service。如果服务不存在,将阻塞数秒 |
| checkService | 查询Service,但是不会阻塞 |
| listServices | 列出所有的服务 |
这其中,最后一个接口是为了调试而提供的。通过adb shell连接到设备上之后,可以通过输入service list?输出所有注册的服务列表。这里”service”可执行文件其实就是通过调用listServices接口获取到服务列表的。
service命令的源码路径在这里:frameworks/native/cmds/service
service list的输出看起来像下面这样(一次输出可能有一百多个服务,这里省略了):
255|angler:/ # service list Found 125 services: 0 sip: [android.net.sip.ISipService] 1 nfc: [android.nfc.INfcAdapter] 2 carrier_config: [com.android.internal.telephony.ICarrierConfigLoader] 3 phone: [com.android.internal.telephony.ITelephony] 4 isms: [com.android.internal.telephony.ISms] 5 iphonesubinfo: [com.android.internal.telephony.IPhoneSubInfo] 6 simphonebook: [com.android.internal.telephony.IIccPhoneBook] 7 telecom: [com.android.internal.telecom.ITelecomService] 8 isub: [com.android.internal.telephony.ISub] 9 contexthub_service: [android.hardware.location.IContextHubService] 10 dns_listener: [android.net.metrics.IDnsEventListener] 11 connmetrics: [android.net.IIpConnectivityMetrics] 12 connectivity_metrics_logger: [android.net.IConnectivityMetricsLogger] 13 bluetooth_manager: [android.bluetooth.IBluetoothManager] 14 imms: [com.android.internal.telephony.IMms] 15 media_projection: [android.media.projection.IMediaProjectionManager] 16 launcherapps: [android.content.pm.ILauncherApps] 17 shortcut: [android.content.pm.IShortcutService] 18 fingerprint: [android.hardware.fingerprint.IFingerprintService] 19 trust: [android.app.trust.ITrustManager] 20 media_router: [android.media.IMediaRouterService] ...
普通的Binder服务我们需要通过ServiceManager来获取接口才能调用,那么ServiceManager的接口有如何获得呢?在libbinder中,提供了一个defaultServiceManager方法来获取ServiceManager的Proxy,并且这个方法不需要传入参数。原因我们在驱动篇中也已经讲过了:Binder的实现中,为ServiceManager留了一个特殊的位置,不需要像普通服务那样通过标识去查找。defaultServiceManager代码如下:
sp<IServiceManager> defaultServiceManager()
{
if (gDefaultServiceManager != NULL) return gDefaultServiceManager;
{
AutoMutex _l(gDefaultServiceManagerLock);
while (gDefaultServiceManager == NULL) {
gDefaultServiceManager = interface_cast<IServiceManager>(
ProcessState::self()->getContextObject(NULL));
if (gDefaultServiceManager == NULL)
sleep(1);
}
}
return gDefaultServiceManager;
}
结束语
本文我们详细讲解了Binder Framework C++层的实现。
但对于Android App开发者来说,绝大部分情况下都是在用Java语言开发。那么,在下一篇文章中,我就来详细讲解Binder Framework Java层的实现。并且也会讲解AIDL与Binder的关系,敬请期待。
姓撸名初雪