Google最近发布了Android的下一个版本,Android N的开发者预览版。此次预览版,可以让我们开发者在正式发布之前就测试代码,包括一些新的API,甚至于也可以提前反馈那些对于我们来说有些困扰的变化。这次的发布版本只酝酿了几个月,但是其中一些令人惊奇的功能已经看起来很棒了。相信你也一样对此感到非常兴奋!
接下来,列出一些我们迫不及待想要上手的新变化。
1. 支持Java 8语言特性
通常来讲,Java在最性感的语言当中根本就排不上号。更不用说,那些还仅仅支持Java 7部分特性的平台了,要知道它已经发布5年了。我们急需一个更加现代化的Java,每个人都应该已经意识到了。
当Google宣布Android将基于OpenJDK的时候,我们就已经知道这样的变化就要来了。这意味着,我们将要比原先期望的更早体验到Java 8的新特性。
如果你打算使用?Jack toolchain(一个Google官方的编译工具,可以自动打包、压缩、混淆以及multidexes你的代码)构建你的项目,那么你可以像下面这个示例一样兼容Java 8:
android {
defaultConfig {
jackOptions {
enabled true
}
}
compileOptions {
sourceCompatibility JavaVersion.VERSION_1_8
targetCompatibility JavaVersion.VERSION_1_8
}
}
这样就可以使?Jack?(下同)识别出部分Java 8的语言特性。不用担心,你感兴趣的部分都在里面,比如:
- 默认静态接口方法
- Lambda表达式
- 可重用的注解
好吧,其实我对可重用的注解不是很感冒,不过它已经包含在这些特性里面了。如果你要写更多的功能性代码,你应该会需要用到。想像一下,当你不需要过多考虑有关对象创建的所有listener、Adapter等等其他东西的时候,你的代码会变得多么具有可读性。
你也可以用 Lambda表达式直接指定一个OnClickListener,就像这段代码一样:
button.onClick( v -> Snackbar.make(v, "Hello sweet lambdas", Snackbar.LENGTH_LONG).show() );
如果你对Lambda表达式不是很熟悉,那么可以参考一下?this helpful cheat sheet about Java 8 features and best practices.
而且,Lambda表达式还会以各种方式最低支持到Android 2.3版本。这都要得益于Jack?编译器在两年前就已经开始为此考虑。 把?Jack作为默认编译器,也会为我们构建的时间带来诸多裨益。?Jack会跳过常规的Java字节码编译,并直接生成dex文件。当然,一些外部引用的library,都会在dex文件上生效或更新,而不是字节码文件。
而且可以预见,Jack也有望全面增加支持其他一些已经得到广泛应用的注解运行器,比如:Dagger、Dagger2、ButterKnife,这些项目本身也正变的越来越受欢迎 。
2. 支持应用内多窗口
去年九月,iOS 9已经支持了多窗口。对于Android来说,这也只是个时间问题。如果你有一个大点屏幕的设备,你可能会一边看YouTube,一边在Facebook上聊天!这样的情况真的会出现!
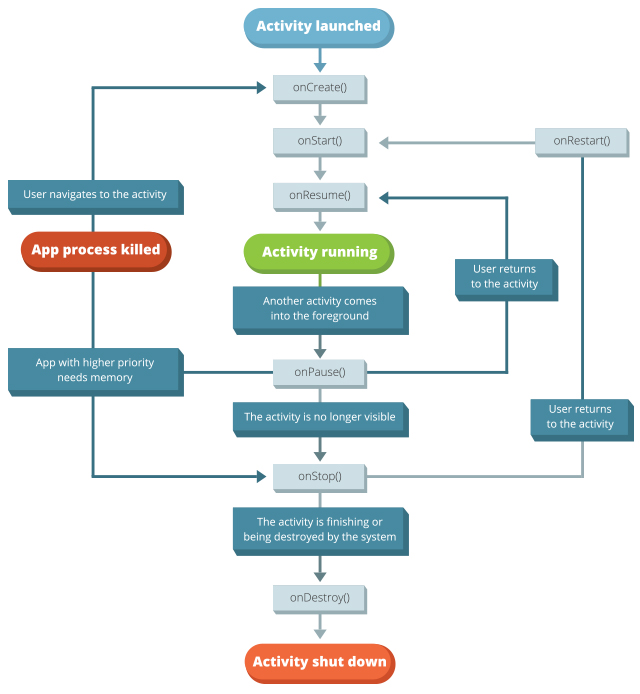
但是,这对开发者来说,意味着什么呢?Activity的生命周期会变得非常复杂,开发者又要花费时间去熟悉。如果我们再把Fragment的生命周期加上去,那么光是为了解决这些View生命周期的工作量都会大大增加。

即使是现在,也有很多人在走捷径,锁定屏幕方向,避免去处理这些活动的生命周期状态。这样一来,在两个方向上缩放UI都会更加轻松。
看看到底会有多少开发者会重新考虑如何锁定屏幕方向以使他们的App可以支持多窗口,这应该会是一件有趣的事。Activity and Fragment,我非常高兴最终可以看到他们的生命周期图表变得更加完善。
3.电量管理的改进:Doze
Doze就是用来管理Android设备电量的。当你的手机还没有同时进行较多任务的时候,它就可以起作用,限制应用程序对各种资源的访问,以节省电量。
其实在Android M上已经有Doze了,但是它只能在设备没有使用的情况下才起作用,比如就放在桌子上不动的时候。
现在,在Android N上,当设备正在移动且屏幕是关闭的时候,Doze也会起作用。
对于用户而言,这意味着一个额外的好处——更长的电池寿命。对于开发者来说,在这也会更多的影响用户的前提下,就要小心你的应用会受到Doze的限制。最明显的就是,对于CPU和网络的限制,可能会让你感到懊恼。不仅如此,Doze同样也会影响wakelock,闹钟,同步功能,还有GPS。
虽然这样可能会使你的代码稍微复杂一些,但这也是一个巨大的用户体验的提升。更长的电池寿命意味着我们可以有更多的精力去做更有用,更有影响力的事情。比如:糖果消消乐!
4.通知
最后要说明的并非最不重要。通知经过了改版,现在所有来自同一应用的通知,都可以分组归类在一起。而且这里也提供给用户可以直接输入回复应用的选项。
看起来通知确实是得到了非常不错的改进,特别是对于消息类的应用!用户在应用之间的上下文切换会变少,这对于Android的生态系统也是一大裨益。
如果你想要了解关于这些新变化的更多细节,或者想要亲自上手Android N预览版。那么?这份资料?可以指导你怎样去做。顺便提一句,Android Studio 2.1 preview(译者注:原文链接已失效,正式版已出,此处换上官网链接) 也已经发布,并且支持Android N。好吧,我们在一开始就得到了全部工具的支持。
你最感兴趣的Android N特性是什么?我还漏掉什么了吗?在下面的评论里分享你的想法,并在预览文档里查证。伟大的时代即将来临!
译者注:谷歌官方推出的multidex兼容包,配合AndroidStudio实现了一个APK包含多个dex的功能。
嗫?暁雲?