vue3改了4个生命周期函数。Vue3组合式api取消了beforeCreated和created钩子函数,采用steup钩子代替,且里面不能使用this。Vue3里面的组件销毁的钩子函数由destroyed和beforeDestroy换成了beforeUnmount和unmounted。

本教程操作环境:windows7系统、vue3版,DELL G3电脑。
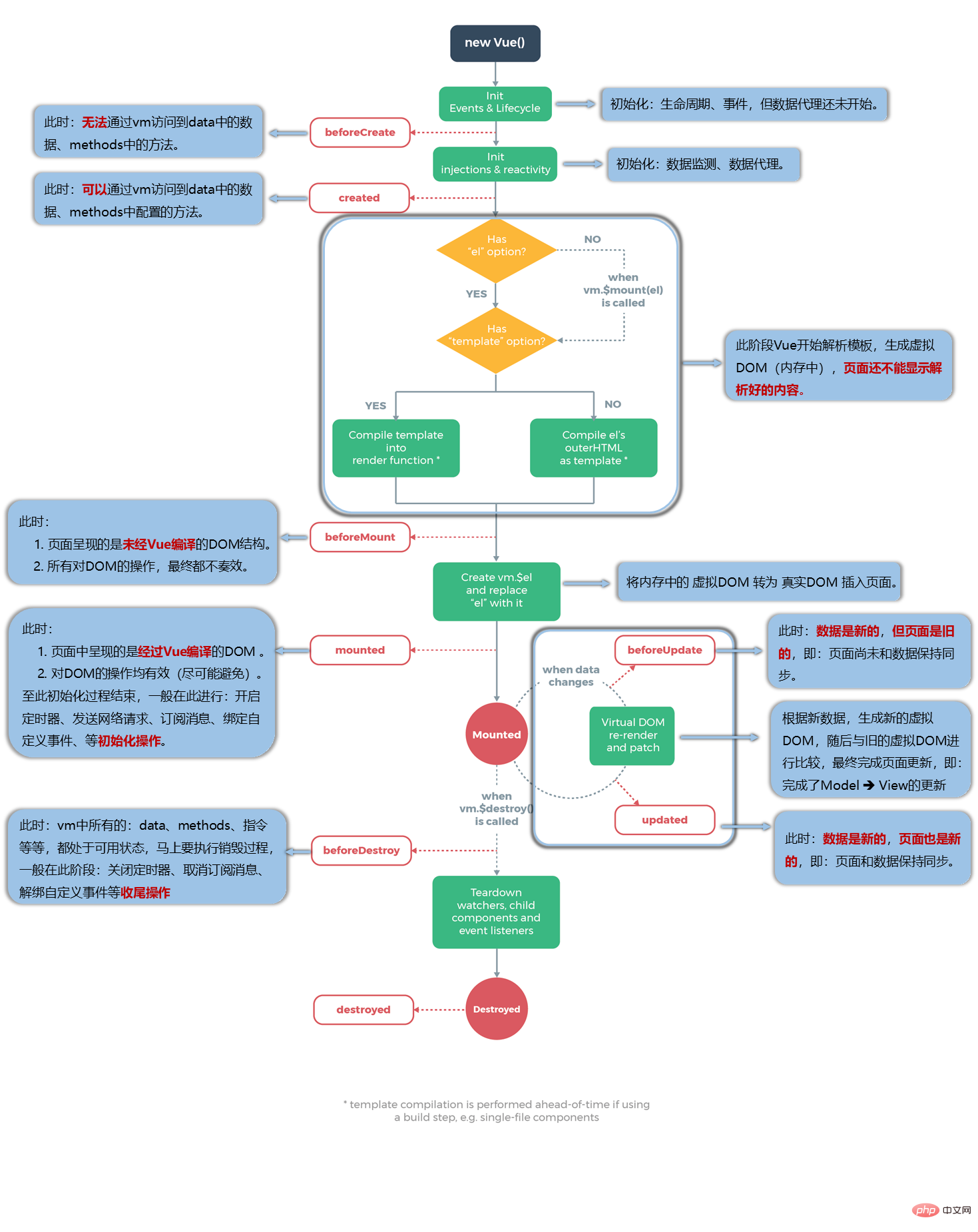
Vue实例有一个完整的生命周期,也就是从new Vue()、初始化事件(.once事 件)和生命周期、编译模版、挂载Dom -> 渲染、更新 -> 渲染、卸载等?系列过程,称这是Vue的生命周期。
vue应用程序中有4个主要事件(8个钩子):
创建 ---- 在组建创建时执行
挂载 ---- DOM被挂载时执行
更新 ---- 当响应数据被修改时执行
销毁 ----在元素被销毁之前立即执行
Vue2的生命周期

(1) beforeCreate(创建前)
数据监测(getter和setter)和初始化事件还未开始,此时 data 的响应式追踪、
event/watcher 都还没有被设置
不能访问到data、computed、watch、methods上的方法和数据。
(2)created(创建后)
创建完成后会自动执行函数
(3) beforeMount(挂载前)
在挂载开始之前被调用,相关的render函数首次被调用。
这次Vue开始解析模板,生成虚拟DOM存在内存中,还没有把虚拟DOM转换成真实DOM,插入页面中
(4)mounted(挂载后)
在el被新创建的 vm.$el(就是真实DOM的拷贝)替换,并挂载到实例上去之后调用(将内存中的虚拟DOM转为真实DOM,真实DOM插入页面)。
一般在这个阶段进行:开启定时器,发送网络请求,订阅消息,绑定自定义事件等等
(5)beforeUpdate(更新前)
响应式数据更新时调用,此时虽然响应式数据更新,但是对应的真实 DOM 还没有被渲染(数据是新的,但页面是旧的,页面和数据没保持同步呢)。
(6)updated(更新后)
由于数据更改导致的虚拟DOM重新渲染和打补丁之后调用。
调用时,组件 DOM已经更新,所以可以执行依赖于DOM的操作。然而在大多数情况下,应该避免在此期间更改状态,因为这可能会导致更新无限循环
(7)beforeDestroy(销毁前)
实例销毁之前调用
在这个阶段一般进行关闭定时器,取消订阅消息,解绑自定义事件。
(8)destroyed(销毁后)
实例销毁后调用,调用后,Vue 实例指示的所有东西都会解绑定,所有的事件监听器会被移除,所有的子实例也会被销毁。该钩子在服务端渲染期间不被调用。
<!DOCTYPE html><html>
<head>
<meta charset="UTF-8" />
<title>分析生命周期</title>
<!-- 引入Vue -->
<script type="text/javascript" src="../js/vue.js"></script>
</head>
<body>
<!-- 准备好一个容器-->
<div id="root" :x="n">
<h2 v-text="n"></h2>
<h2>当前的n值是:{{n}}</h2>
<button @click="add">点我n+1</button>
<button @click="bye">点我销毁vm</button>
</div>
</body>
<script type="text/javascript">
Vue.config.productionTip = false //阻止 vue 在启动时生成生产提示。
new Vue({
el:'#root',
// template:`
// <div>
// <h2>当前的n值是:{{n}}</h2>
// <button @click="add">点我n+1</button>
// </div>
// `,
data:{n:1},
methods: {
add(){
console.log('add')
this.n++
},
bye(){
console.log('bye')
this.$destroy()
}
},
watch:{
n(){
console.log('n变了')
}
},
beforeCreate() {
console.log('beforeCreate')
},
created() {
console.log('created')
},
beforeMount() {
console.log('beforeMount')
},
mounted() {
console.log('mounted')
},
beforeUpdate() {
console.log('beforeUpdate')
},
updated() {
console.log('updated')
},
beforeDestroy() {
console.log('beforeDestroy')
},
destroyed() {
console.log('destroyed')
},
})
</script></html>常用的生命周期钩子:
1.mounted: 发送ajax请求、启动定时器、绑定自定义事件、订阅消息等【初始化操作】。
2.beforeDestroy: 清除定时器、解绑自定义事件、取消订阅消息等【收尾工作】
关于销毁Vue实例:
(1)销毁后借助Vue开发者工具看不到任何信息。
(2)销毁后自定义事件会失效,但原生DOM事件依然有效。
(3)一般不会在beforeDestroy操作数据,因为即便操作数据,也不会再触发更新流程了。
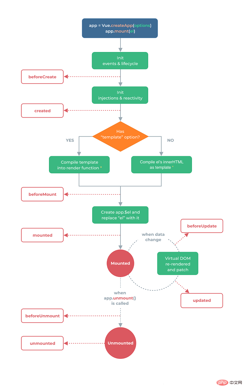
Vue3的生命周期

(1) onBeforeMount
在挂载之前被调用,渲染函数render首次被调用
(2) onMounted
组件挂载时调用
(3) onBeforeUpdate
数据更新时调用,发生在虚拟DOM打补丁之前。
(4) onUpdated
因数据更改导致的虚拟DOM重新渲染和打补丁时调用
(5) onBeforeUnmount
在卸载组件实例之前调用,此阶段的实例依旧是正常的。
(6) onUnmounted
卸载组件实例后调用,调用此钩子时,组件实例的所有指令都被解除绑定,所有事件侦听器都被移除,所有子组件实例被卸载。
vue2与vue3在生命周期的区别
| vue2 | vue3 |
|---|---|
| beforeCreate | setup() 开始创建组件之前,创建的是data和method |
| created | setup() |
| beforeMount | onBeforeMount 组件挂载到节点上之前执行的函数。 |
| mounted | onMounted 组件挂载完成后执行的函数 |
| beforeUpdate | onBeforeUpdate 组件更新之前执行的函数。 |
| updated | onUpdated 组件更新完成之后执行的函数。 |
| beforeDestroy | onBeforeUnmount 组件挂载到节点上之前执行的函数。 |
| destroyed | onUnmounted 组件卸载之前执行的函数。 |
总结:
1、Vue3 组合式api取消了 beforeCreated 和 created 钩子函数 , 采用steup钩子代替 且里面不能使用 this
2、Vue3里面的组件销毁的钩子函数换成了 beforeUnmount 和 unmounted 之前是 destroyed和beforeDestroy 但是要注意 如果Vue3 使用 Vue2 的选择式写法 之前的钩子函数还是可以使用
3、Vue3的组合式api生命周期函数 要比Vue2 选择式 api 的生命周期多个前缀 on ,而且要 import 单独引入
相关推荐:vue.js视频教程
以上就是vue3改了几个生命周期函数的详细内容,更多请关注其它相关文章!
我的大剑已经饥渴难耐